cancel
Showing results for 
Show  only  | Search instead for 
Did you mean: 
7,280 Views
Message 1 of 19

Problem with portal

Go to solution

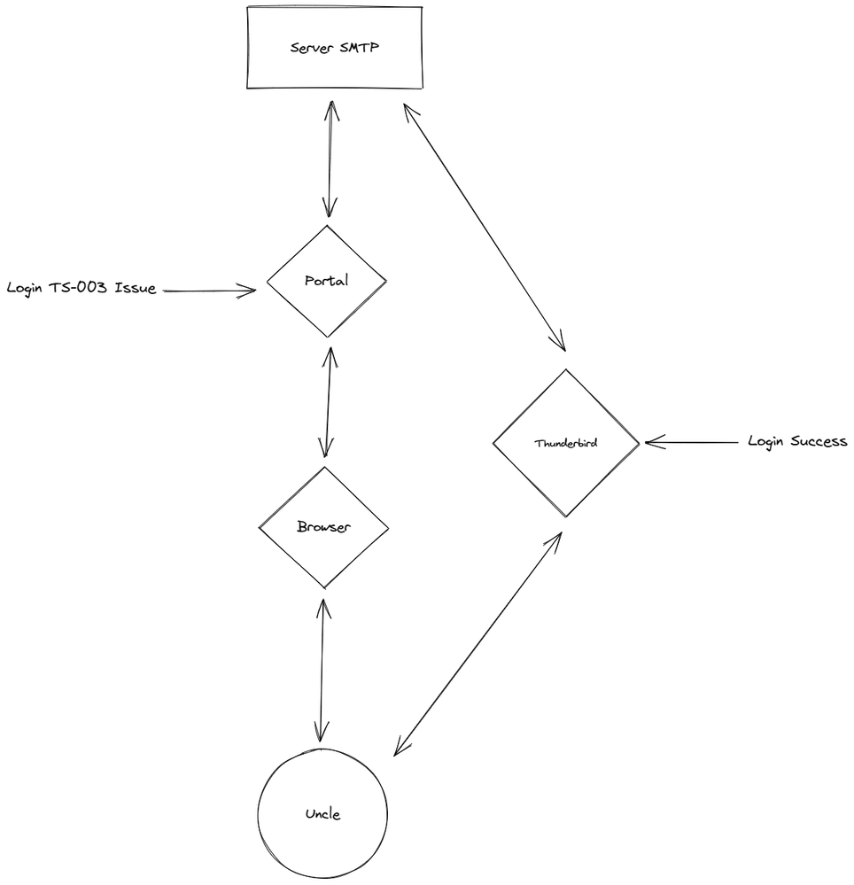
Hello, I am reaching out to you because I have the following issue: My uncle is trying to log in through the web portal but he keeps getting the ts-003 error (he is not using any VPN or proxy). However, when I connect through an email client like Thunderbird, I can log in without any issues. I am not sure if this is a bug in the web portal or if there is a solution to this problem.

issue.png

 

 

Tags (1)
0 Ratings
Reply
18 REPLIES 18
7,271 Views
Message 2 of 19

Re: Problem with portal

Go to solution

Presumably you are accessing at a different address, if so, can you login via webmail as well as Thunderbird?

0 Ratings
Reply
7,255 Views
Message 3 of 19

Re: Problem with portal

Go to solution

Weird I'm not using different addresses, I've tried clearing cache, cookies, etc. But the problem persists. I've made sure that I'm using the same IP.

0 Ratings
Reply
7,247 Views
Message 4 of 19

Re: Problem with portal

Go to solution

I assumed you were at a different address and therefore different IP address and was trying to eliminate IP address as cause of problem.

As you are using the same IP address, try disconnecting the hub from line for half an hour or so to trigger a change of IP.

0 Ratings
Reply
7,192 Views
Message 5 of 19

Re: Problem with portal

Go to solution

I change my ip three times i dont know why all ips blacklisten. I guess some problem with spain ip. 

0 Ratings
Reply
7,181 Views
Message 6 of 19

Re: Problem with portal

Go to solution

If you put the IP address into a IP address geolocator is the IP address registered in the UK?

Edit: just noticed you said the IP Address is in Spain? If so that is the reason, T&C's state it need to be accessed from UK. The error you see means you are trying to login to the BT account from a IP address that either not in the UK or from a known VPN - both actions will be blocked 

0 Ratings
Reply
7,170 Views
Message 7 of 19

Re: Problem with portal

Go to solution

@jac_95 wrote:

If you put the IP address into a IP address geolocator is the IP address registered in the UK?

Edit: just noticed you said the IP Address is in Spain? If so that is the reason, T&C's state it need to be accessed from UK. The error you see means you are trying to login to the BT account from a IP address that either not in the UK or from a known VPN - both actions will be blocked 


There is nothing wrong with logging into your BTMail email account when in Spain. Every time I have visited Spain, which is many times,  and many other countries I have had absolutely no problem from accessing my BTMail account.

Can you point out where BT state in their T&Cs that the email system needs to be accessed from the UK and can not be accessed using an IP address out side the UK and they will prevent BT customers from accessing their email unless they are using a known VPN?

All the T&Cs state is "it will be used mainly in the UK"  and "you permanently or normally live in the UK and you will tell us straight away, and stop using the service, if that changes".

Email terms and conditions (bt.com)

 

0 Ratings
Reply
7,157 Views
Message 8 of 19

Re: Problem with portal

Go to solution

@gg30340 

Error code TS-0003 when logging into the BT Consumer Siteminder SSO gets invoked when you are either trying to login to the BT account from a known VPN or from an IP address not registered within the UK.

This only seems to happen when you try to access the emails by webmail (via the Siteminder SSO) and not by the IMAP and SMTP server.

https://www.bt.com/products/static/terms/oct2022btmail.html

As per T&C's of the service:

Special conditions that apply to the service

By using the service, you agree that:

  • it will be used mainly in the UK;
  • you permanently or normally live in the UK and you will tell us straight away, and stop

 

0 Ratings
Reply
7,148 Views
Message 9 of 19

Re: Problem with portal

Go to solution

Then i can't enter email from spain that ips is provide by isp i dont use any vpn. 

You know some process to register ip, my uncle before lived in uk

0 Ratings
Reply
7,134 Views
Message 10 of 19

Re: Problem with portal

Go to solution

My uncle say leave permanly in the UK but he travels on business to spain often 

0 Ratings
Reply